<legend id="h4sia"></legend><samp id="h4sia"></samp>
<sup id="h4sia"></sup>
<mark id="h4sia"><del id="h4sia"></del></mark>

<p id="h4sia"><td id="h4sia"></td></p><track id="h4sia"></track>

<delect id="h4sia"></delect>
  • <input id="h4sia"><address id="h4sia"></address>

    <menuitem id="h4sia"></menuitem>

    1. <blockquote id="h4sia"><rt id="h4sia"></rt></blockquote>
      <wbr id="h4sia">
    2. <meter id="h4sia"></meter>

      <th id="h4sia"><center id="h4sia"><delect id="h4sia"></delect></center></th>
    3. <dl id="h4sia"></dl>
    4. <rp id="h4sia"><option id="h4sia"></option></rp>

        当前位置:首页>政务信息公开>主动公开>土地出让公告

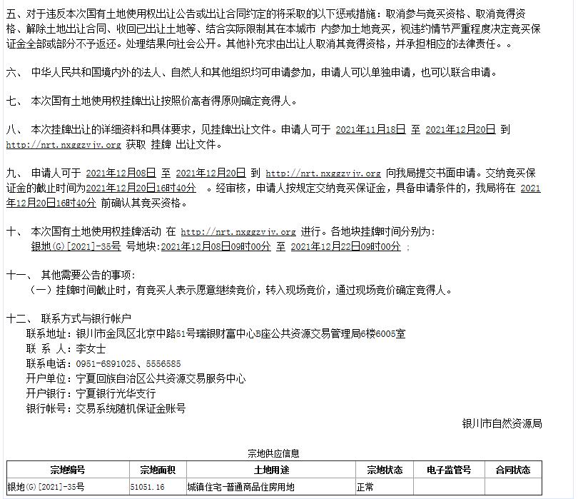
        银地(G)[2021]-35号

        发布时间:2021-11-22


        扫一扫 手机浏览

        分享到:

        主办单位:银川市自然资源局 运行管理:银川市国土资源信息中心

        办公地址:银川市金凤区宁安北街177号 邮编:750011 电话: 0951-5556056

        政府网站标识码:6401000016 宁ICP备19001175号-1

        宁公网安备 64010602000561号网站地图